Background

Weiteres

Entdecken Sie mehr über unser Projekt

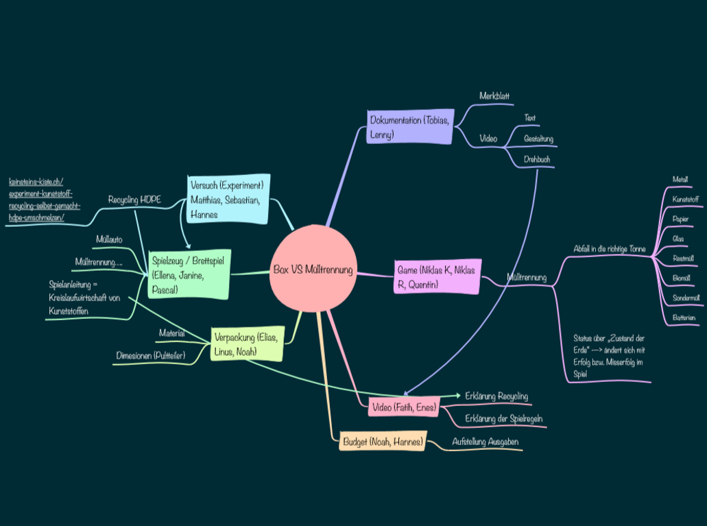
Unsere Mindmap

So sieht unsere Projektstruktur aus:


OverPolluted

Mit dem Spiel lässt sich wunderbar erlernen, wie man richtig recycelt. Das Spiel ist so einfach aufgebaut, dass auch Kinder im jungen Alter, das Spiel sehr schnell verstehen.

Durch die neue Unreal Engine 5 kann das Spiel auf fast jeder Plattform laufen.

Die Anforderungen für das Spiel findet man im Reiter unter Download.

Zum Download
Unreal Engine Logo

Das Brettspiel

Mithilfe des Brettspieles lernt Ihr, wie der ganze Recyclingablauf im Allgemeinen funktioniert. Spezialisiert wurde das Brettspiel auf Kunststoffrecycling.

Eine Anleitung findet man unter Weiteres im Reiter Download.

Zur Anleitung
Brettspiel Logo

🔬

Versuch

Matthias, Sebastian und Hannes

🎬

Video

Enes und Fatih

🎨

Logo und Verpackung

Elias, Noah und Linus

📝

Dokumentation

Tobias und Lenny

🎲

Brettspiel

Ellena und Janine

📋

Merkblatt

Pascal

🎮

OverPolluted

Niklas K. und Quentin

🌐

Publisher / Webseite

Niklas R.